
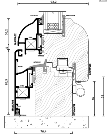
thermo woodart linea infissi in legno alluminio
sezione telaio 76X85.5 sezione anta 93X83
classi di certificazione:
permeabilitè all’aria UNI EN 12207: in classe 4
permeabilità all’acqua UNI EN 12208: in classe E1500
Resistenza al carico di vento UNI EN 12210: in classe C5
trasmittanza termica: uw fino a 1.0 w/m2k


